欧创芯(OCX)OC580xL宽压8~150V DCDC降压恒压恒流驱动器
产品概述
OC580xL是一款支持宽电压输入的开关降压型DC-DC控制器,输入电压可超过150V。OC580x具有低待机功能、高效率、低纹波、优异的母线电压调整率和负载调整率等特性。外置MOS支持大电流输出,输出电流可高达10A。
本系列产品同时支持输出恒压和输出恒流功能。通过设置CS电阻可设置输出恒流值。通过设置FB1、FB2引脚的分压电阻可设置输出恒流值。
本系列采用固定频率的PWM控制方式,典型开关频率为140KHz。轻载时会自动降压开关频率以获得高的转换效率。
本系列内部集成软启动以及过温保护电路,输出短路保护,限流保护等功能,提高系统可靠性。
内置MOS芯片为ESOP-8封装,底部散热片接VIN脚。
产品特点
◆ 宽输入电压范围:150V
◆ 输出电压从4.2V到30V可调
◆ 支持输出恒压恒流
◆ 高效率:可高达96%
◆ 工作频率:140KHz
◆ 低待机功耗
◆ 内置过温保护、输出短路保护
◆ 内置软启动
◆ 轻载效率高
应用领域
◆ 追踪器
◆ 恒压源
◆ 电动汽车
◆ 电动自行车
◆ 电瓶车
◆ 扭扭车、平衡车
◆ 车载供电
OC5806L典型应用电路图

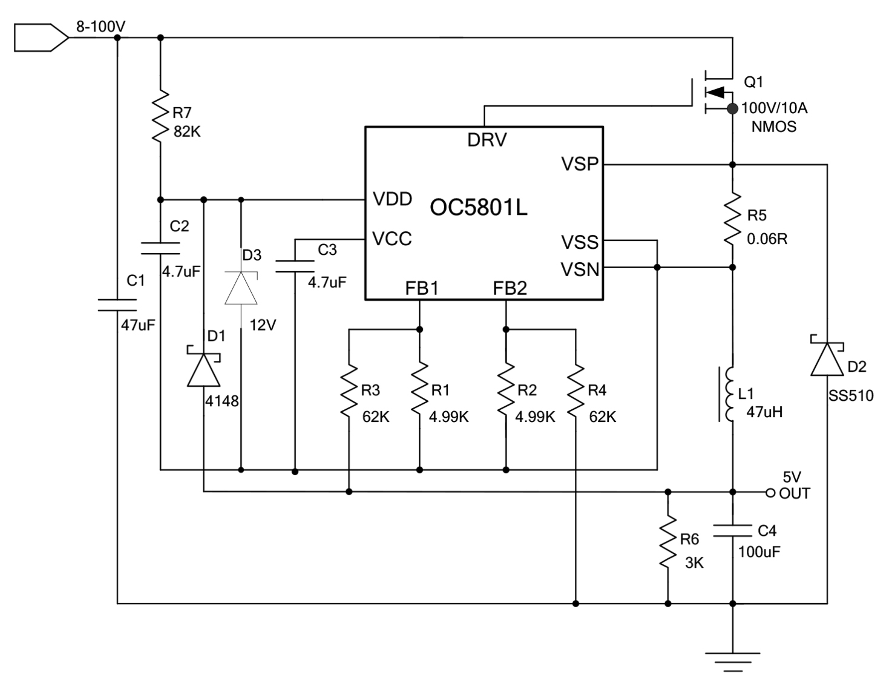
OC5801L典型应用电路图

特性曲线


深圳市程华电子有限公司主营产品包括中低压MOS管、DC-DC恒流IC、DC-DC恒压IC和肖特基二极管等。
服务与支持:深圳市程华电子有限公司为客户提供产品选型、样板测试、技术支持等一体服务,可根据客户的参数要求提供高质量的芯片、成熟可靠的芯片解决方案、MOS管芯片订制、免费样品和DEMO板测试等。

QQ客服